SL EN DE

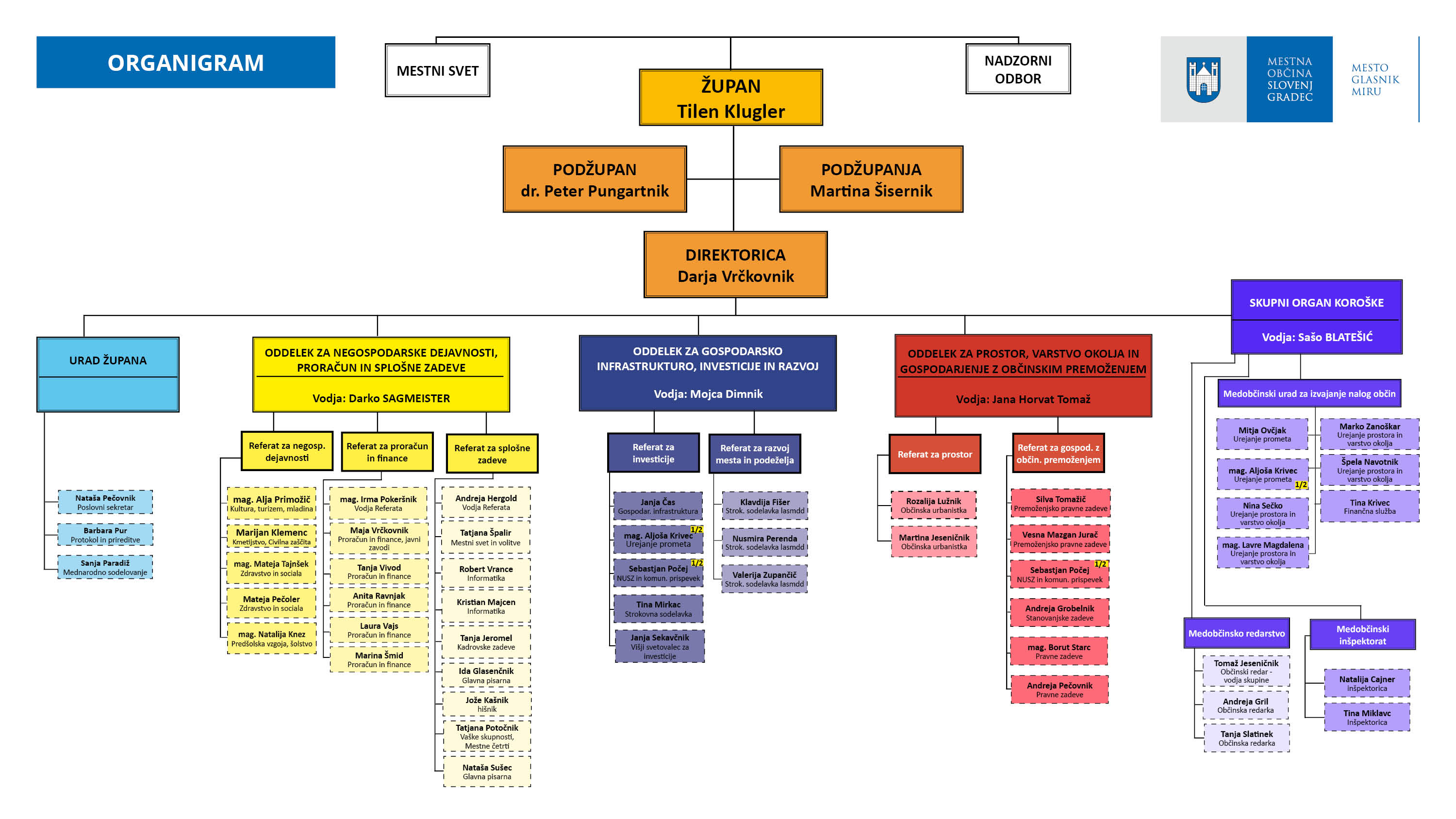
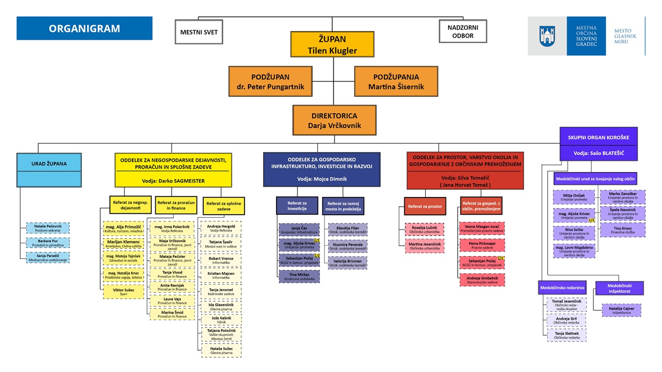
Organigram občinske uprave

(Kliknite na sliko za povečavo)


Povečaj ali pomanjšaj font:
Ponastavi velikost
Povečaj pisavo
Zmanjšaj pisavo
Barvna shema
Privzeto
Črno na belem
Belo na črnem
Črna na bež
Črno na zelenem
Modro na belem
Črno na rumenem
Modro na rumenem
Rumeno na modrem
Turkizno na črnem
Črno na vijoličnem
Tip pisave
Privzeto
Arial
Verdana
Open Dyslexic
Open Dyslexic Alta
SG logo

Pripomoček pri branju - ravnilo

Z miškinim kazalcem se pomikajte po strani in ravnilo vam bo sledilo.
Za izklop ravnila pritisnite tipko ESC ali gumb za IZKLOP RAVNILA.